Over a year ago, I wrote this post to collect my many thoughts on the always changing idea of the public library. I’ve spent some time looking back on that model and have decided to revisit it here in this post.
As with last year’s post, I must stress that I don’t think this is a foolproof model, but instead a collection of ideas for a possible way forward in the public library. In this year’s model, my focus was to improve communication in the library and to narrow down specific jobs and give people more of a focus. As a teen librarian who does collection development, programming, and also content creation with my teen library members, I have first hand experience in how balancing the three areas can sometimes be a very daunting task. Sometimes I will be extremely focused on content creation and the other two areas of my job will not be given as much focus. It happens, but I believe that in order to move ahead we must give the community the best experiences we can provide them with. Giving them different library services that are sometimes only half focused on will not suffice.
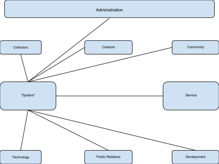
ADMINISTRATION: Includes CEO, Business Manager, Human Resources, and a Library Manager. The administration is tasked with keeping the library functioning. They handle all of the behind the scenes events…budgets, insurances, pensions, record keeping, etc. The Library Manager is the equivalent of the Library Director. Their role as part of the administration is to add a “librarian” element into the administration team.
COLLECTORS: Collectors fill a role that most public librarians are involved in currently. Collectors will first and foremost collec popular materials (books, music, movies, video games, etc in both physical and digital formats) but also work with Creators and Community to collect other locally produced content. Collectors will have a specific focus (it could be as wide as popular materials or as specific as graphic novels).
CREATORS: Creators are those staff that are tasked with helping library members create unique items. These items could be physical, digital, or works of art…the creators help the library members bring their vision to life. Creators will each have a specific focus and training (ex: one person has a focus in recording music) and will work with community members.
COMMUNITY: Community is tasked with programming for the entire library, managing connections with the community and its organizations, social workers, educators, and more. Their role is designed to provide more focus to the aspect of programming and establishing connections with the community and its organizations.
SPIDERS: Think of the library as a web. We are all connected, yet at the same time we can be very far apart from each other. At the center of this web is the spider. The spider acts as the unit that can zoom around the web keeping all necessary parties informed. They collect all of the library’s information and make sure that it is disseminated to all necessary areas. Sometimes they’ll involve other areas very deeply and other times it may just be to keep them updated on what’s happening in the library. The spiders connect the library. Their job is to hold the library together and interpret all of the ideas happening every day within the library.
To clarify, I’ll provide you with an example:
The creators are looking to invest in a 3D printer for the library and they know that in order to make this idea a realization they will have to get a grant to fund the project. The creators cannot take time out of their work with library members in order to write the grant with development, so instead members from the spiders spend time with the creators and watch what they do, talk to creators to understand what having this tool would do for the library, and collect as much information to move the project forward. The member of the spiders that met with the creators would then take all of this information and move it along to development, who would be in charge of writing the grant to hopefully get the 3D printer.
In conclusion, the spider travels around the library and becomes a member of a specific area for a small amount of time in order ease communication.
SERVICE: This is my catch all term for the areas of the library that include Circulation, Shelving, Security, Maintenance, Technical Services, and other traditional library services that are necessary for the library to function.
TECHNOLOGY: Runs all of the technology in the library and works with the other library areas to make sure their technology needs are met. The technology area will be divided between those employees that work on the patron side of the network and the staff side of the network.
PUBLIC RELATIONS: Public relations deals with all of the PR for the library, informing the community about events, collections, and anything that happens in the library.
DEVELOPMENT: Development is tasked with helping the library find funding beyond the public funding it already receives.
NOTES:
- You’ll notice that the communication lines go directly to the area I am calling the spiders and not between the other areas of the library. I believe I should clarify this. The idea behind the spiders is not to have all communication always going through them. The other areas of the library are most definitely encouraged to communicate with one another. I just didn’t want to put all of those lines on the chart as it would’ve made it almost unreadable.
- Thanks to Susanne Duncan at the Portland Public Library for planting the idea of “spiders” in my head. Once I heard the idea from you, I knew it fit in this piece.

Hi Justin,
This is a fascinating model! I’m interpreting the “spider” as part consultant, part facilitator, part project manager. I love it! I think many organizations have people who play the spider role, probably more by nature/personality than position on the org chart.
The idea of recognizing the value of the spider role, and then formalizing it organizationally, is really intriguing. Lots to think about! Thanks for the thought-provoking post 🙂
–Pete
Thanks for the kind words Peter! I think you’ve helped me flesh out what I mean by the idea of a spider. It was one of those things that was in my head but still sort of vague, and writing about it and hearing comments has helped me solidify the idea. I think a lot of people already play the spider role like you said, and recognizing it is something that can help a library grow in the future.
I’ll end with a quote from Sophie Brookover. We were talking about this chart and I asked her about her job in relation to the “spider” idea:
I’m a Program Coordinator for LibraryLinkNJ, The New Jersey Library Cooperative. I work primarily from home (though today I’m at Monroe Twp PL, site-hosting a workshop), and work on things like developing ideas/recruiting presenters for webinars & F2F workshops (recent/upcoming programs: an unconference for school librarians, 3 webinars in the next few weeks on homeschooling, programming for preschoolers & circulating iPads, and F2F programs on using Scratch w/tweens and PPT to develop more lively & interactive storytimes). I also host programs, build & develop our social media presence here & on Twitter (and possibly on Pinterest, too), attend NJLA meetings & county-level meetings of NJASL chapters, and work on our on-site staff development program. WHEW. It’s a lot of communication, basically — reading, writing, calling, public speaking, and synthesizing/sharing.
Hi this is Justin Hoenke from the future (2017) commenting on this post. It still holds up! Good job 2012 Justin.
[…] A possible organizational chart for a public library (2012) […]